网站首页 美食营养 游戏数码 手工爱好 生活家居 健康养生 运动户外 职场理财 情感交际 母婴教育 生活知识 知识问答

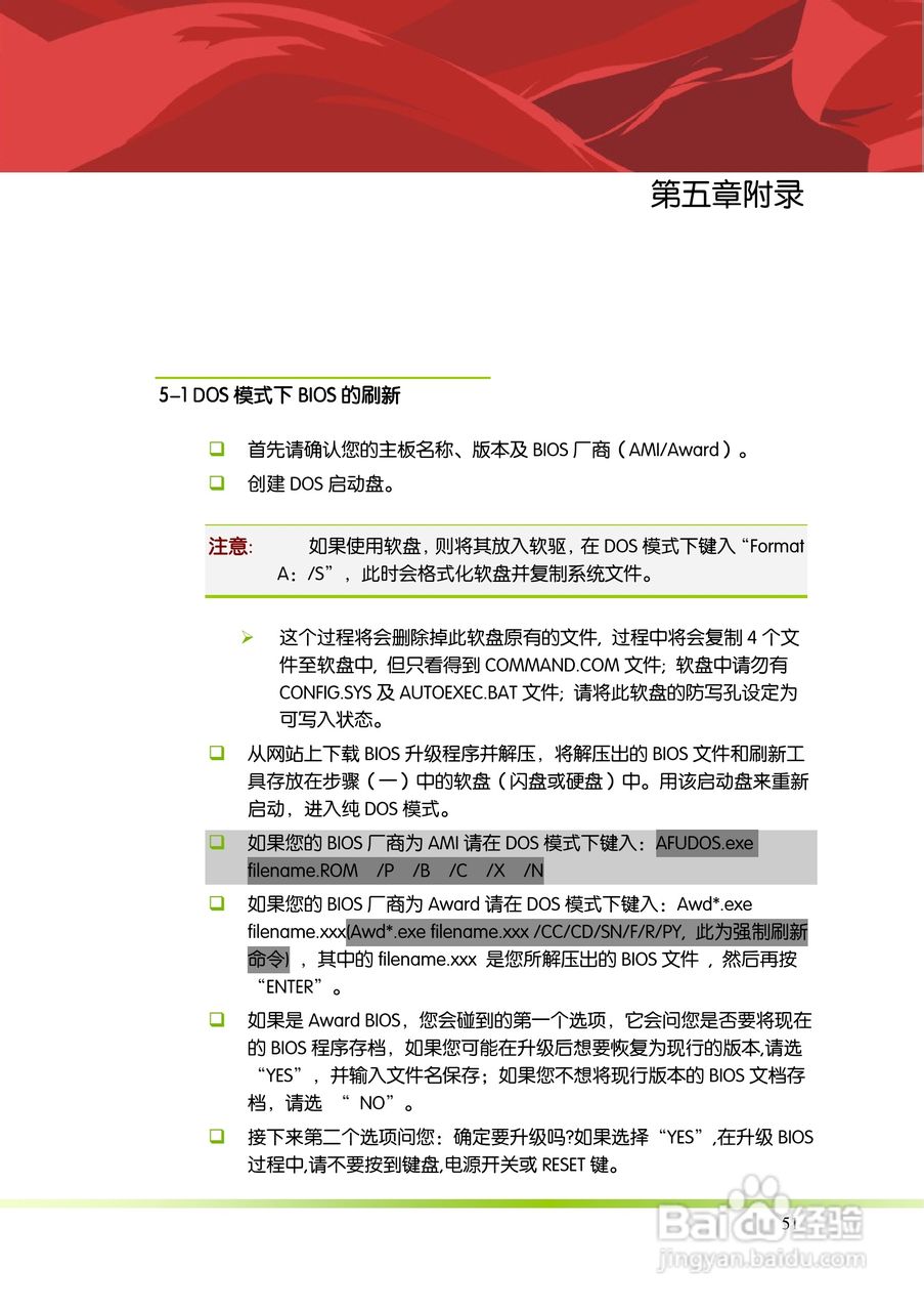
七彩虹ColorfulC.D55K D3 V20主板使用手册:[6]

时间:2024-10-14 05:52:43

本篇为《七彩虹ColorfulC.D55K D3 V20主板使用手册》,主要介绍该产品的使用方法以及常见故障解决方案。

七彩虹ColorfulC.D55K D3 V20主板使用手册:[6]

七彩虹ColorfulC.D55K D3 V20主板使用手册:[6]

七彩虹ColorfulC.D55K D3 V20主板使用手册:[6]

七彩虹ColorfulC.D55K D3 V20主板使用手册:[6]

七彩虹ColorfulC.D55K D3 V20主板使用手册:[6]

七彩虹ColorfulC.D55K D3 V20主板使用手册:[6]

七彩虹ColorfulC.D55K D3 V20主板使用手册:[6]

七彩虹ColorfulC.D55K D3 V20主板使用手册:[6]

© 2026 一点资料
信息来自网络 所有数据仅供参考
有疑问请联系站长 site.kefu@gmail.com